ladbrokes立博-公司官网
首页
关于我们
ladbrokes立博简介
机构设置
相关政策
国家政策
省市政策
集团政策
教育研究
双创立项
双创学分
双创竞赛
竞赛目录
训练项目
国家级项目
省级项目
校级项目
虹创基地
入驻申请
空间管理
规章制度
入驻项目
下载专区
联系我们
办公地址
平台入口
首页
关于我们
ladbrokes立博简介
机构设置
相关政策
国家政策
省市政策
集团政策
教育研究
双创立项
双创学分
双创竞赛
竞赛目录
训练项目
国家级项目
省级项目
校级项目
虹创基地
入驻申请
空间管理
规章制度
入驻项目
下载专区
联系我们
办公地址
通知公告
在线课程
创业咨询
ladbrokes立博新闻
通知公告
竞赛通知
创新动态
首页
>
导航栏目
>
通知公告
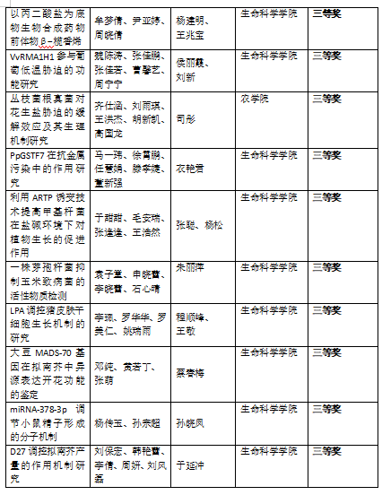
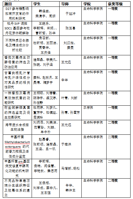
2021年ladbrokes立博老员工生命科学竞赛获奖名单公示
26.10.2021 15:06:16
作者:文/生命科学公司
来源:
生命科学公司
浏览数:
0
公示时间:
2021.10.26-11.1
上一篇:
关于公布ladbrokes立博2021山东省老员工科技节 “外教社杯”科技外语大赛校选赛获奖名单的通知
下一篇:
关于公布ladbrokes立博2021“外研社•国才杯” 全国英语演讲大赛校选赛获奖名单的通知
Copyright © ladbrokes立博-公司官网 版权所有
鲁ICP备13028537号-5
鲁公网安备 37021402000104号
青岛市互联网违法信息举报中心
地址:山东省 青岛市 城阳区 长城路700号 邮编:266109 电话:0532-86080222